抽象工厂模式(Abstract Factory Pattern)
抽象工厂模式属于创建型模式,为创建一组相关或相互依赖的对象提供一个接口,而且无需指定他们的具体类。
抽象工厂模式可以向客户端提供一个接口,使客户端在不必指定产品的具体的情况下,创建多个产品族中的产品对象。
角色:
1、 抽象工厂(Creator);
是抽象工厂方法模式的核心角色,任何在模式中创建的对象的工厂类必须实现这此产品族接口;
2、 具体工厂(ConcreteCreator);
这是实现抽象工厂接口的具体工厂类,包含与应用程序密切相关的逻辑,并且受到应用程序调用以创建产品对象;
3、 抽象产品(Product);
所要创建的对象的基类,也就是产品对象的共同父类或共同拥有的接口;
4、 具体产品(ConcreteProduct);
这个角色实现了抽象产品角色所定义的接口。
示例:


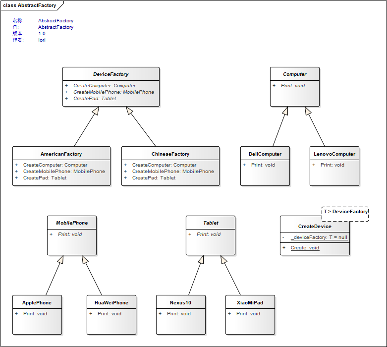
命名空间AbstractFactory中包含手机基类MobilePhone、便携式设备基类Tablet和计算机基类Computer,以及它们对应的6个实现类。抽象设备工厂类DeviceFactory包含2个实现类中国工厂ChineseFactory类和美国工厂AmericanFactory类。在智能设备竞争如此激烈的今天,我将尝试用2个不同的工厂来生产一批智能设备,以使大家能够了解抽象工厂模式的正确使用方法。
namespace AbstractFactory
public abstract class MobilePhone {
public abstract void Print();
}
抽象手机类MobilePhone,产品族中的一员。
public class ApplePhone : MobilePhone {
public override void Print() {
Console.WriteLine("Apple Phone is created by American Factory!");
}
}
苹果手机实现类ApplePhone,具体的产品。
public class HuaWeiPhone : MobilePhone {
public override void Print() {
Console.WriteLine("HuaWei Phone is created by Chinese Factory!");
}
}
华为手机实现类HuaWeiPhone,具体的产品。
public abstract class Computer {
public abstract void Print();
}
抽象计算机类Computer,产品族中的一员。
public class DellComputer : Computer {
public override void Print() {
Console.WriteLine("Dell Computer is created by American Factory!");
}
}
戴尔计算机实现类DellComputer,具体的产品。
public class LenovoComputer : Computer {
public override void Print() {
Console.WriteLine("Lenovo Computer is created by Chinese Factory!");
}
}
联想计算机实现类LenovoComputer,具体的产品。
public abstract class Tablet {
public abstract void Print();
}
抽象便携式设备类Tablet,产品族中的一员。
public class Nexus10 : Tablet {
public override void Print() {
Console.WriteLine("Nexus10 is created by American Factory!");
}
}
Nexus10便携式设备实现类Nexus10,具体的产品。
public class XiaoMiPad : Tablet {
public override void Print() {
Console.WriteLine("XiaoMiPad is created by Chinese Factory!");
}
}
小米平板便携式设备实现类XiaoMiPad,具体的产品。
public abstract class DeviceFactory {
public abstract MobilePhone CreateMobilePhone();
public abstract Computer CreateComputer();
public abstract Tablet CreatePad();
}
智能设备生产工厂基类,它定义了一个产品族的生成接口,这是区别于工厂方法模式的主要模块。
public class AmericanFactory : DeviceFactory {
public override MobilePhone CreateMobilePhone() {
return new ApplePhone();
}
public override Computer CreateComputer() {
return new DellComputer();
}
public override Tablet CreatePad() {
return new Nexus10();
}
}
美国工厂类AmericanFactory,是一个具体的智能设备生产工厂。
public class ChineseFactory : DeviceFactory {
public override MobilePhone CreateMobilePhone() {
return new HuaWeiPhone();
}
public override Computer CreateComputer() {
return new LenovoComputer();
}
public override Tablet CreatePad() {
return new XiaoMiPad();
}
}
中国工厂类ChineseFactory,是一个具体的智能设备生产工厂。
public class CreateDevice<T> where T : DeviceFactory {
private static T _deviceFactory = null;
public static void Create() {
_deviceFactory = Activator.CreateInstance<T>();
_deviceFactory.CreateMobilePhone().Print();
_deviceFactory.CreateComputer().Print();
_deviceFactory.CreatePad().Print();
}
}
一个辅助类,帮助我生产智能设备并向命令行输出结果。
public class Program {
public static void Main(string[] args) {
CreateDevice<ChineseFactory>.Create();
CreateDevice<AmericanFactory>.Create();
Console.ReadKey();
}
}
以上是调用方的代码,以下是这个案例的输出结果:
HuaWei Phone is created by Chinese Factory!
Lenovo Computer is created by Chinese Factory!
XiaoMiPad is created by Chinese Factory!
Apple Phone is created by American Factory!
Dell Computer is created by American Factory!
Nexus10 is created by American Factory!
优点:
1、 能够从多个产品族的多个产品中,简洁的获取想要的具体产品;
2、 解决了工厂模式中的不符合开闭原则的问题;
缺点:
1、 产品族扩展比较困难,要增加一个系列的某一产品,要增加具体的产品类,还要增加对应的工厂类;
使用场景:
1、 一个系统不要求依赖产品类实例如何被创建、组合和表达的表达,这点也是所有工厂模式应用的前提;
2、 这个系统有多个系列产品,而系统中只消费其中某一系列产品;
3、 系统要求提供一个产品类的库,所有产品以同样的接口出现,客户端不需要依赖具体实现;