建造者模式(Builder Pattern)
建造者模式属于创建型模式,将一个复杂对象的构建与它的表示分离,使得同样的构建过程可以创建不同的表示。
建造者模式使用多个简单的对象一步一步构建成一个复杂的对象。
角色:
1、 抽象建造者(Builder);
给出一个抽象结论,以规范产品对象的各个组成成分的建造。这个接口规定要实现复杂对象的那些部分的创建,并不涉及具体的对象部件的创建;
2、 具体建造者(ConcreteBuilder);
实现建造者接口,针对不同的商业逻辑,具体化复杂对象的各部分的创建。在构造过程完成后,提供产品的实例;
3、 指导者(Director);
调用具体建造者来创建复杂对象的各个部分,在指导者中不涉及具体产品的信息,只负责保证对象各部分完整创建或按某种顺序创建;
4、 产品类(Product);
需要创建的具体的复杂对象。
示例:


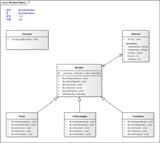
命名空间BuilderPattern中包含Vehicle机动车类充当产品类,Builder基类为抽象建造者,东风悦达Yuedakia类、大众汽车Volkswagen类、特斯拉Tesla类。另外包含1个机动车扩展类和1个指导者。本示例向大家演示3个不同的汽车厂商在生产比较复杂的汽车时所采用的策略。
namespace BuilderPattern
public abstract class Builder {
protected Vehicle _product = new Vehicle();
public abstract void BuildCarframe();
public abstract void BuildWheel();
public abstract void BuildDoor();
public abstract void BuildApparatus();
public abstract void BuildColor();
public virtual Vehicle GetResult() {
return _product;
}
}
建造者基类Builder,定义生产不同汽车部位的接口并在内部维持对机动车的引用。
public class Tesla : Builder {
public override void BuildCarframe() {
_product.Carframe = "ZZ32093M3485C1356";
}
public override void BuildWheel() {
_product.Wheel = 4;
}
public override void BuildDoor() {
_product.Door = 5;
}
public override void BuildApparatus() {
_product.Apparatus = "Model X";
}
public override void BuildColor() {
_product.Color = Color.Red;
}
}
具体建造者特斯拉Tesla类,实现抽象建造者Builder的接口。
public class Volkswagen : Builder {
public override void BuildCarframe() {
_product.Carframe = "VS89362P1903C9852";
}
public override void BuildWheel() {
_product.Wheel = 4;
}
public override void BuildDoor() {
_product.Door = 4;
}
public override void BuildApparatus() {
_product.Apparatus = "Skoda";
}
public override void BuildColor() {
_product.Color = Color.Blue;
}
}
具体建造者大众汽车Volkswagen类,实现抽象建造者Builder的接口。
public class Yuedakia : Builder {
public override void BuildCarframe() {
_product.Carframe = "YK9391J0231L30D32";
}
public override void BuildWheel() {
_product.Wheel = 4;
}
public override void BuildDoor() {
_product.Door = 4;
}
public override void BuildApparatus() {
_product.Apparatus = "Kia K3";
}
public override void BuildColor() {
_product.Color = Color.Wheat;
}
}
具体建造者东风悦达Yuedakia类,实现抽象建造者Builder的接口。
public class Vehicle {
public string Carframe { get; set; }
public int Wheel { get; set; }
public int Door { get; set; }
public string Apparatus { get; set; }
public Color Color { get; set; }
public void Print() {
Console.WriteLine($"{this.VehicleInfo()}");
}
}
机动车Vehicle类,这是我们通过建造者模式所要创建的复杂对象。
public class Director {
public void Construct(Builder builder) {
builder.BuildCarframe();
builder.BuildWheel();
builder.BuildDoor();
builder.BuildApparatus();
builder.BuildColor();
}
}
这是指导类Director,它负责对象的创建过程。
public static class Extentions {
public static string VehicleInfo(this Vehicle vehicle) {
var type = vehicle.GetType();
var properties = type.GetProperties();
var result = string.Empty;
foreach (var prop in properties) {
result +=
$"{prop.Name}:{prop.GetValue(vehicle, null)}{Environment.NewLine}";
}
return result;
}
}
一个扩展类,方便演示过程中打印出相关信息。
public class Program {
private static Director _director = null;
private static List<Builder> _builders = null;
private static Vehicle _vehicle = null;
public static void Main(string[] args) {
_director = new Director();
_vehicle = new Vehicle();
_builders = new List<Builder>() {
new Tesla(),
new Volkswagen(),
new Yuedakia()
};
foreach (var builder in _builders) {
_director.Construct(builder);
_vehicle = builder.GetResult();
_vehicle.Print();
}
Console.ReadKey();
}
}
以上是调用方的代码,分别维持对指导者、建造者和机动车的引用,接下来我们创建了3辆汽车,特斯拉的Model X、大众汽车的Skoda和东风悦达的Kia K3。以下是这个案例的输出结果:
Carframe:ZZ32093M3485C1356
Wheel:4
Door:5
Apparatus:Model X
Color:Color [Red]
Carframe:VS89362P1903C9852
Wheel:4
Door:4
Apparatus:Skoda
Color:Color [Blue]
Carframe:YK9391J0231L30D32
Wheel:4
Door:4
Apparatus:Kia K3
Color:Color [Wheat]
优点:
1、 易于解耦,将产品本身与产品创建过程进行解耦,可以使用相同的创建过程来得到不同的产品;
2、 易于精确控制对象的创建,将复杂产品的创建步骤分解在不同的方法中,使得创建过程更加清晰;
3、 易于拓展,增加新的具体建造者无需修改原有类库的代码,易于拓展,符合“开闭原则”;
缺点:
1、 建造者模式所创建的产品一般具有较多的共同点,其组成部分相似;
2、 如果产品之间的差异性很大,则不适合使用建造者模式,因此其使用范围受到一定的限制;
3、 如果产品的内部变化复杂,可能会导致需要定义很多具体建造者类来实现这种变化,导致系统变得很庞大;
使用场景:
1、 需要生成的产品对象有复杂的内部结构,这些产品对象具备共性;
2、 隔离复杂对象的创建和使用,并使得相同的创建过程可以创建不同的产品;